| Unit name |
High-speed Counter Units |
Model |
NX-CT2120 |
| Number of channels |
2ch/6ch switching |
External connection
terminals |
Screwless clamping terminal block
(16 terminals × 2) |
| I/O refreshing method |
Free-Run refreshing, synchronous I/O refreshing, or task period prioritized refreshing |
| Indicators |
TS LED, CH LED, A/B/Z LED, IN LED, OUT LED
 |
| Input signals |
Counter input terminal:
In 2ch Mode: A-phase 2, B-phase 2, Z-phase 2
In 6ch Mode: A-phase 6
External input terminal: 6 |
| Output signal |
External output terminal: 6 |
| Counter input format |
Voltage input (5 V, 24 V) |
| Pulse Input Method |
In 2ch Mode: Phase differential pulse (multiplication x1/2/4), pulse + direction, up and down pulse inputs
In 6ch Mode: Single-phase |
| Counter range |
-2147483648 to 2147483647 |
| Counter functions |
|
Counter Type |
Ring counter or linear counter |
| Counter controls |
Gate control, counter reset, and counter preset |
| Latching |
In 2ch Mode: Counter Latch 2/ch
In 6ch Mode: Counter Latch 1/ch |
| Measurements |
Pulse rate measurement and pulse period measurement |
| Counter Input Specifications (Voltage input) |
|
Input voltage (24 V) |
20.4 to 28.8 VDC
(24 VDC +20%/-15%) |
Input voltage (5 V) |
4.5 to 5.5 VDC |
| ON voltage/ON current (24 V) |
18.6 VDC min./3 mA min. |
ON voltage/
ON current (5 V) |
4.5 VDC min./3 mA min. |
| OFF voltage/OFF current (24 V) |
4.0 VDC max./1 mA max. |
OFF voltage/
OFF current (5 V) |
1.5 VDC max./1 mA max. |
| Input current (24 V) |
5.6 mA typical (24 VDC) |
Input current (5 V) |
5.3 mA typical (5 VDC) |
| Maximum response frequency |
In 2ch Mode: A- and B-phase: Single-phase 250 kHz (phase differential pulse input at multiplication x4: 1 MHz), Z-phase: 250 kHz
In 6ch Mode: Single-phase 100 kHz |
| Internal I/O common processing |
NPN |
| I/O power supply method |
Supply from the NX Bus |
| External power supply output (5 V) *1 |
Output voltage: 4.9 to 5.25 VDC (5 VDC +5%/-2%)
Output current: 500 mA/channel min., 1 A/unit min. |
| External Input Specifications |
|
Input voltage |
20.4 to 28.8 VDC
(24 VDC +20%/-15%) |
ON voltage/
ON current |
15 VDC min./3 mA min. |
| Input current |
3.3 mA typical (24 VDC) |
OFF voltage/
OFF current |
5.0 VDC max./1 mA max. |
| ON/OFF response time |
1 μs max./1 μs max. |
| Internal I/O common processing |
NPN |
| I/O power supply method |
Supply from the NX Bus |
| External Output Specifications |
|
Rated voltage |
5 to 24 VDC |
| Load voltage range |
4.75 to 28.8 VDC |
Residual voltage |
0.6 V max. |
| Maximum value of load current |
0.5 A/point, 1.8 A/Unit |
Leakage current |
0.1 mA max. |
| ON/OFF response time |
1 μs max./3 μs max. (at load current 7 to 500 mA) |
| Internal I/O common processing |
NPN |
Load Short-circuit
Protection |
None |
| I/O power supply method |
External supply, 4.75 to 28.8 VDC |
| Current consumption from I/O power supply |
20 mA max. |
| Dimensions |
24 (W) × 100 (H) × 71 (D) |
Isolation method |
Photocoupler isolation |
| Insulation resistance |
20 MΩ min. between isolated
circuits (at 100 VDC) |
Dielectric strength |
510 VAC between isolated circuits
for 1 minute at a leakage current of
5 mA max. |
| NX Unit power consumption |
• Connected to a CPU Unit
1.45 W max.
• Connected to
Communications Coupler Unit
1.05 W max. |
Current consumption
from I/O power supply |
Unit current consumption: 20 mA max.
External 5 V power supply
consumption: 0.25 × external 5 V
power supply current consumption *2 |
| Weight |
140 g max. |
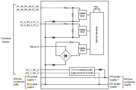
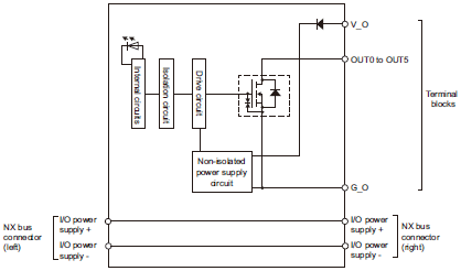
| Circuit layout |
Count input, external input
External output
|
| Installation orientation and restrictions |
Refer to NX-series High-speed Counter Units User's Manual (Man. No. W647). |
| Terminal connection diagram |
Refer to Terminal Block Arrangement and Wiring Example on Data Sheet. |